

A brief look at how AaaS and deep-search agents enable scalable orchestration, reusable agent services, and dynamic industrial decision engines.
Before we discuss orchestration and deployment, it’s important to understand what makes a modern AI Agent different from a traditional tool. An agent combines reasoning with the ability to plan, remember, execute, and reflect—making it more like a digital colleague than a static program. These foundations explain why agents are considered a structural shift. They don’t just respond; they interact, adapt, and improve.

Building on this foundation—and on the connectivity enabled by MCP and A2A—the next step is scale. How do organizations turn capable agents into dependable, enterprise-wide services?
The answer is Agent-as-a-Service (AaaS). Instead of building isolated pilots for each use case, AaaS treats agents as modular, reusable services. They can be embedded into enterprise software, triggered automatically by events, or deployed as chat assistants for employees. This shift turns agents from experimental projects into enterprise infrastructure.
AaaS is about making agents as accessible as any other business service. Adoption becomes faster, cheaper, and less dependent on specialized expertise. Agents become reusable, reliable, and self-improving—capable of running tasks on their own, connecting with systems, and improving through use. For organizations, this means moving from narrow pilots to everyday operations, such as predictive maintenance across plants or automated compliance checks across departments.

Deep-search agents show how AaaS can unlock new capabilities. Unlike simple bots that return quick answers, Deep-search agents are designed for structured, multi-step investigation. They break complex problems into smaller questions, combine information from live web sources and internal databases, use specialized tools for analysis, and refine results through iteration.For energy and industrial organizations, this matters because their questions—whether about regulations, supply chains, or technical R&D—rarely have simple answers. Deep-search agents make it possible to investigate deeply and consis.
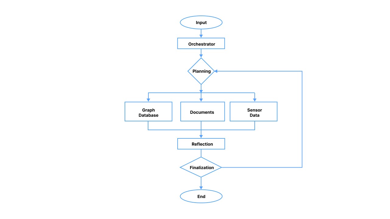
A practical example of how Deep Search and Agent-as-a-Service come together is BKOAI’s work on simulation-aware FMEA systems. Traditional FMEA tools depend on static databases and sequential workflows—useful for tracking known failure modes, but limited when conditions change or new data emerges.
By introducing a parallel, multi-agent architecture, the process becomes dynamic and data-driven. An Orchestrator Agent breaks a user query—such as “What’s the risk of a hydraulic pump journal bearing failing due to overheating?”—into sub-tasks handled by specialized agents working in parallel.
The results flow back to a Synthesizer Agent, which consolidates them into a unified analysis, combining structured knowledge, real-world evidence, and live predictions.
This architecture turns FMEA from a static reference into a continuously updating decision engine—one capable of learning from new data and adapting to evolving system conditions.
Deep-search is only one example within a broader ecosystem of industrial agents. Others include wide-search agents for scanning large information landscapes, vision-enabled agents that handle multiple computer vision tasks, and domain-specific agents designed for highly regulated sectors.
What unites them is the AaaS model: each agent is delivered as a service, orchestrated with others, and continuously improved as part of a living system. For industrial companies, this shift means that agents are no longer isolated pilots, but reusable building blocks that strengthen over time.

Agent-as-a-Service represents more than a deployment model. It is a pathway to turn advanced AI research into reliable enterprise infrastructure. For energy and industrial sectors, AaaS enables predictive maintenance agents to be deployed across plants without rebuilding integrations, compliance agents to scale across departments while staying current with regulations, and search agents to investigate increasingly complex technical and market questions.
In short, AaaS is how organizations move from experiments to enterprise-grade adoption.